| নং | শিরোনাম | সেবার ধাপ | কার্যকলাপ |
|---|---|---|---|
| | |||
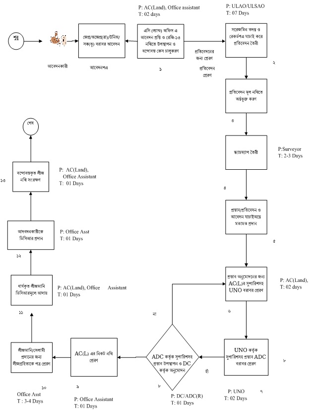
| ১ | হাট-বাজারের চান্দিনাভিটি বন্দোবস্তের নবায়ন | দেখুন | |
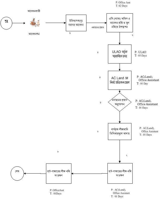
| ২ | হাট-বাজারের চান্দিনাভিটি একসনা বন্দোবস্ত প্রদান | দেখুন | |
| ৩ | অর্পিত সম্পত্তির নাম পরিবর্তনসহ নবায়ন | দেখুন | |
| ৪ | অর্পিত সম্পত্তির নবায়ন. | দেখুন | |
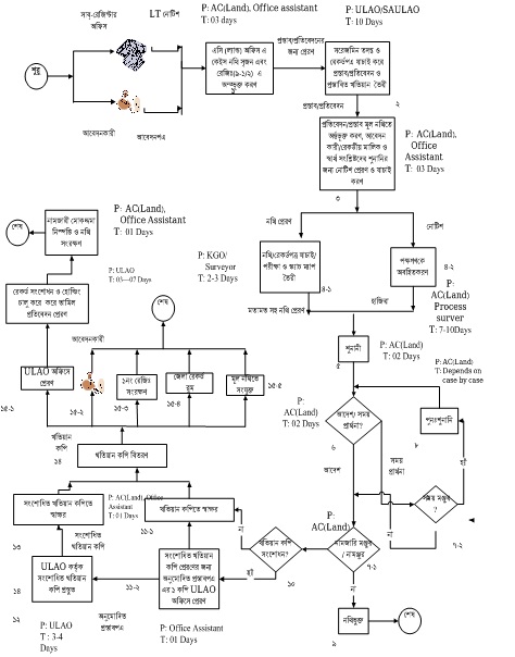
| ৫ | অকৃষি খাস জমি বন্দোবস্ত প্রদান | দেখুন | |
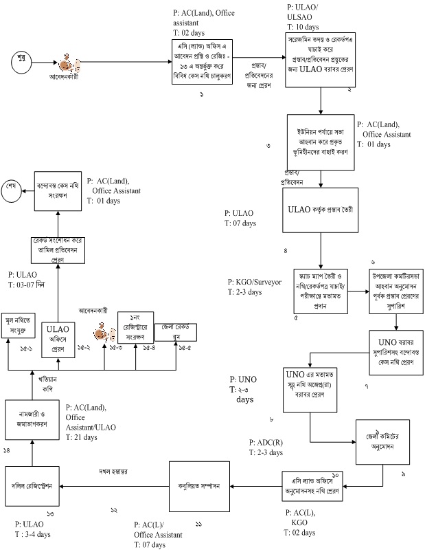
| ৬ | ভূমিহীনদের মাঝে কৃষি খাস জমি বন্দোবস্ত প্রদান | দেখুন | |
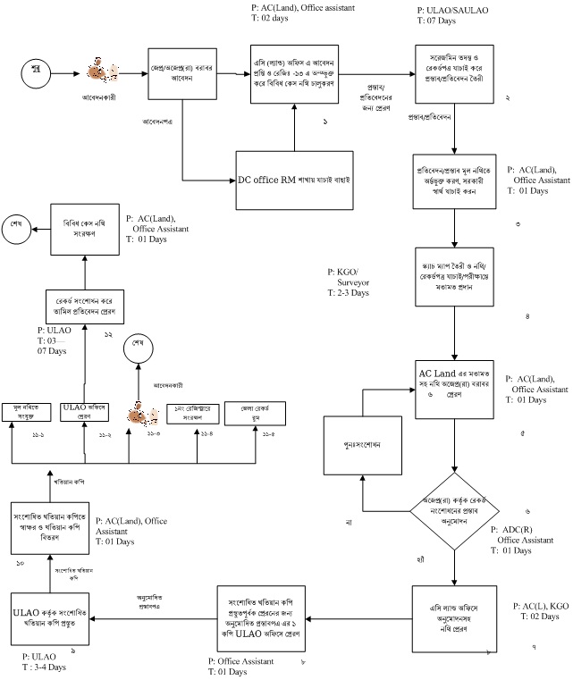
| ৭ | দেওয়ানী আদালতের রায়/আদেশমূলে রেকর্ড সংশোধন | দেখুন | |
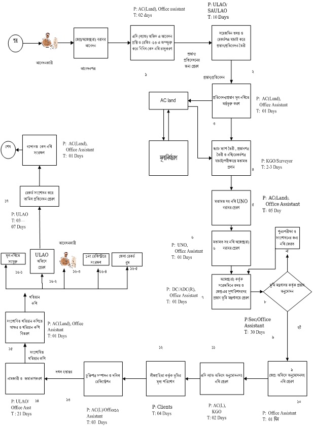
| ৮ | নামজারীও জমাভাগকেসের আদেশের নকলপ্রদান | দেখুন | |
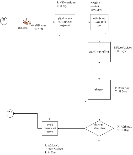
| ৯ | নামজারী ও জমাভাগকেসেরডুপ্লিকেটপর্চাপ্রদান | দেখুন | |
| ১০ | নামজারী ও জমাভাগ | দেখুন |